欢迎来到鄂尔多斯城市矿产研究开发有限责任公司官网!
鄂尔多斯市东胜区固体废弃物资源化工程技术研究所
鄂尔多斯市城市矿产研究开发有限责任公司
内蒙古城矿环境检测有限公司LABORATORY OVERALL ENGINEERING SOLUTIONS EXPERTS
全国咨询热线:15149599955
0477—8549927
热门关键词:城矿公司,固废所,环境检测,环保管家
您的位置: 网站首页 >综合新闻 >企业动态

咨询热线

13722191568

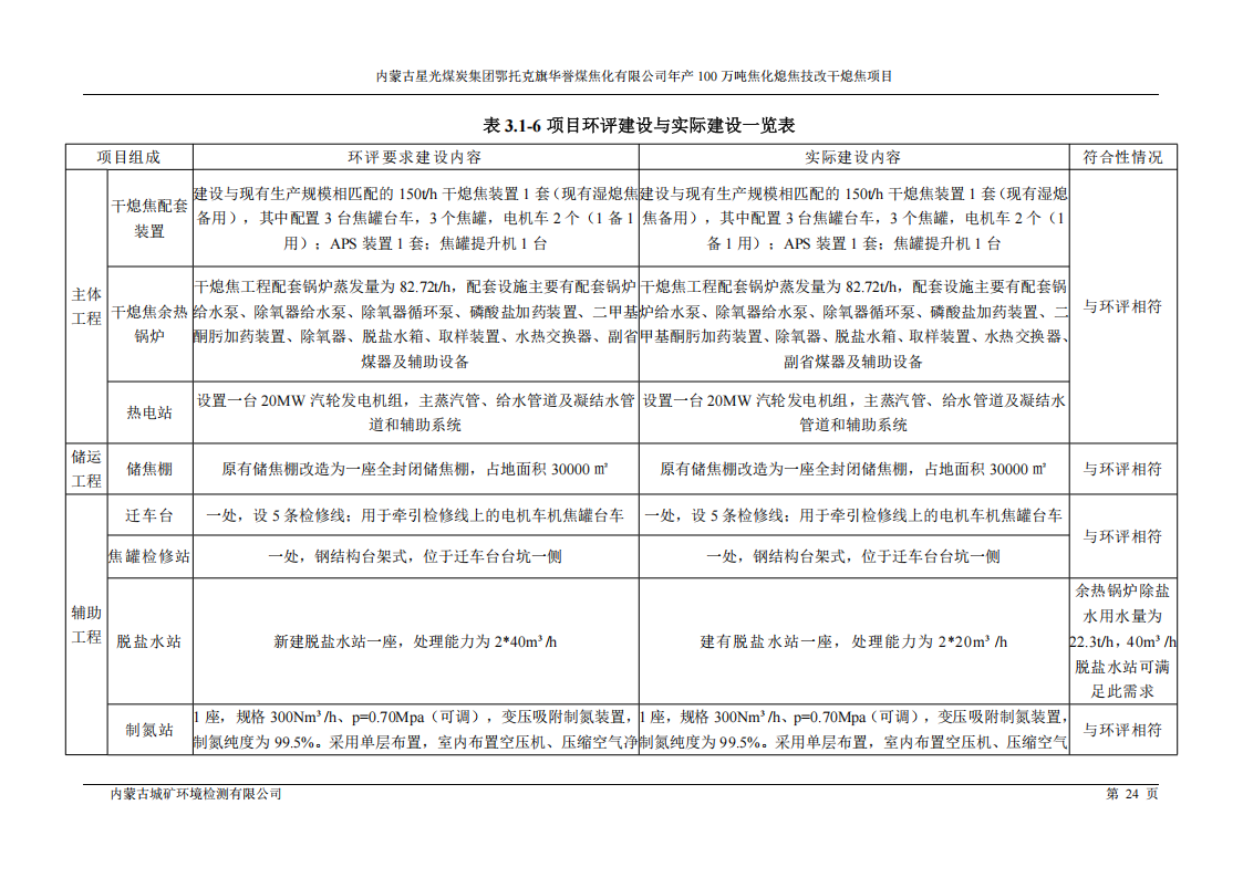
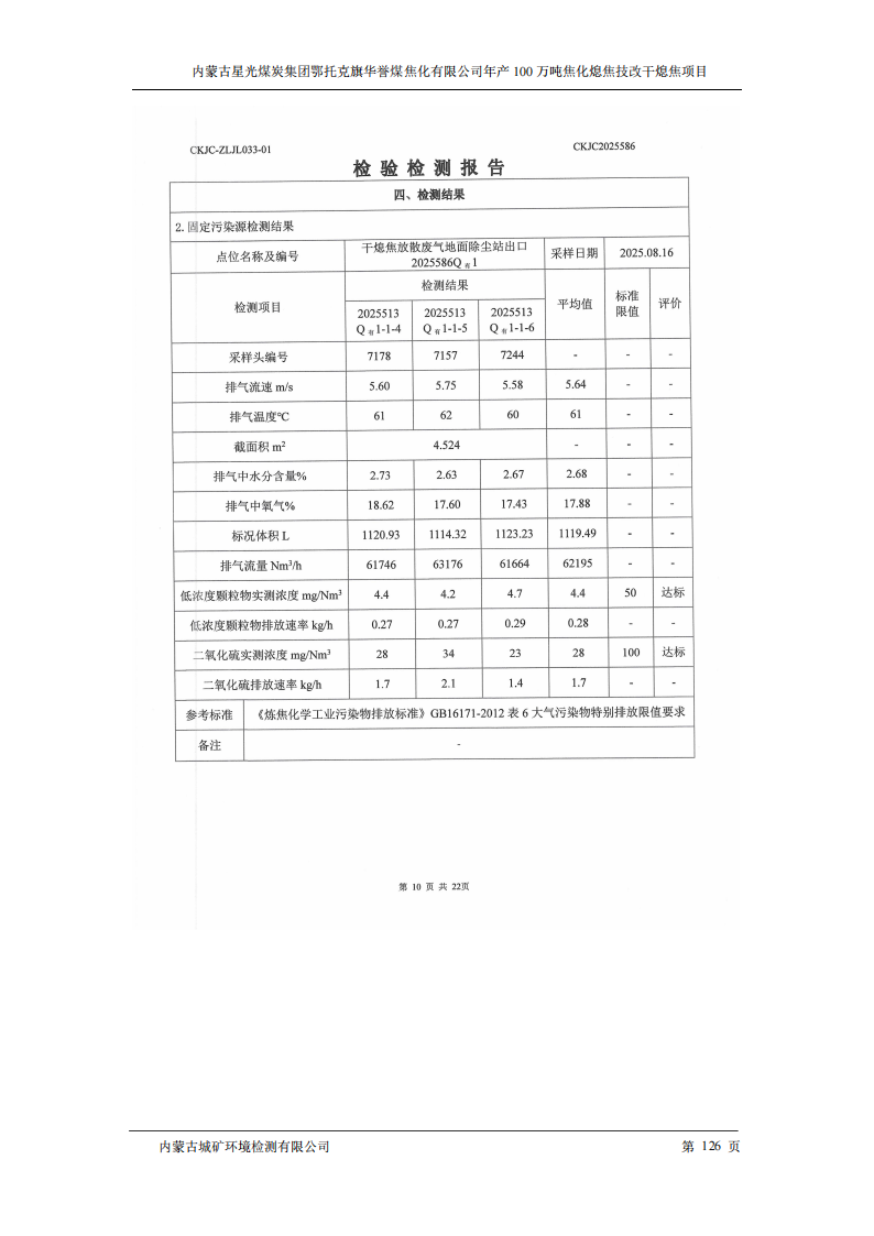
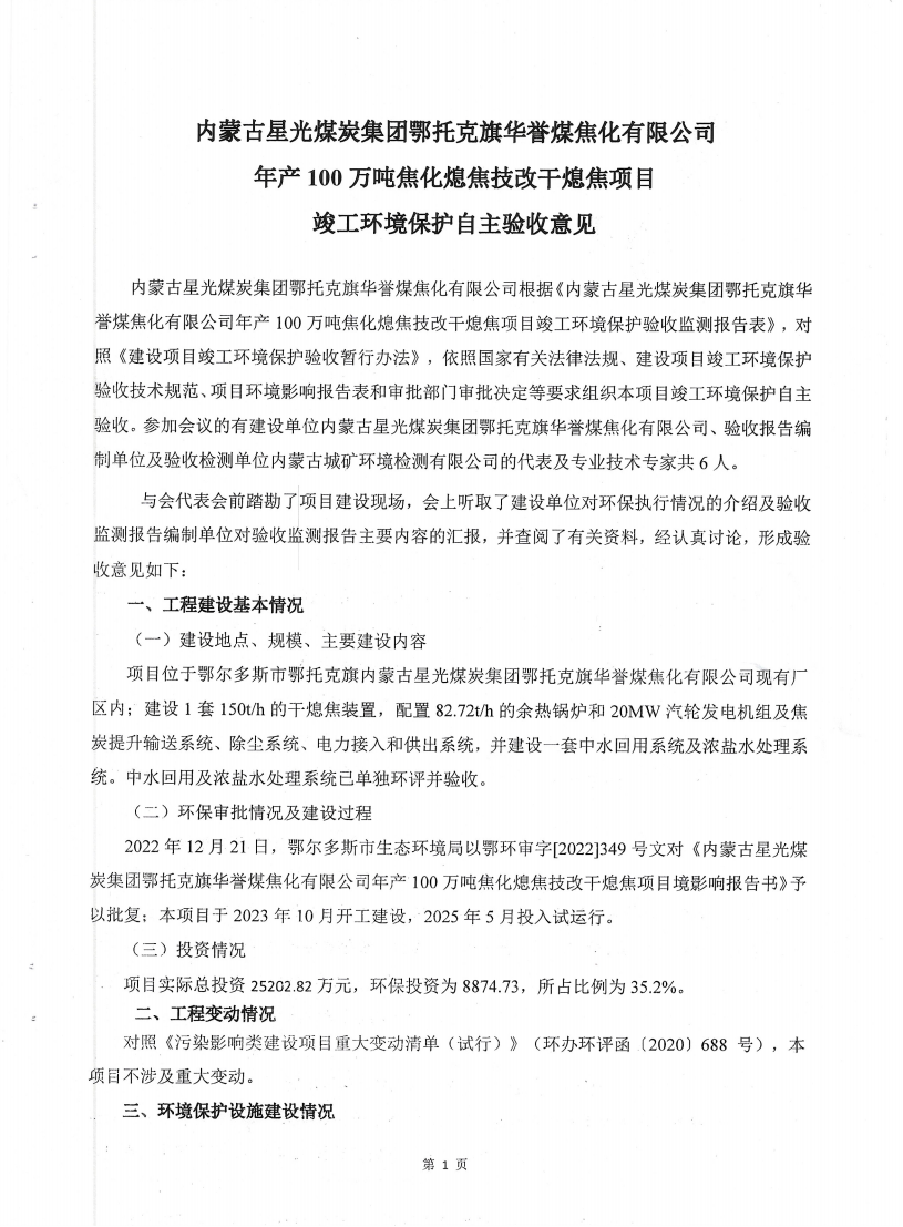
内蒙古星光煤炭集团鄂托克旗 华誉煤焦化有限公司年产100万吨焦化熄焦技改干熄焦项目竣工环境保护验收监测报告

作者: 点击:110 发布时间:2026-02-06


内蒙古星光煤炭集团鄂托克旗 华誉煤焦化有限公司年产100万吨焦化熄焦技改干熄焦项目竣工环境保护验收监测报告



内蒙古星光煤炭集团鄂托克旗 华誉煤焦化有限公司年产100万吨焦化熄焦技改干熄焦项目竣工环境保护验收监测报告

内蒙古星光煤炭集团鄂托克旗 华誉煤焦化有限公司年产100万吨焦化熄焦技改干熄焦项目竣工环境保护验收监测报告


内蒙古星光煤炭集团鄂托克旗 华誉煤焦化有限公司年产100万吨焦化熄焦技改干熄焦项目竣工环境保护验收监测报告


内蒙古星光煤炭集团鄂托克旗 华誉煤焦化有限公司年产100万吨焦化熄焦技改干熄焦项目竣工环境保护验收监测报告

内蒙古星光煤炭集团鄂托克旗 华誉煤焦化有限公司年产100万吨焦化熄焦技改干熄焦项目竣工环境保护验收监测报告



内蒙古星光煤炭集团鄂托克旗 华誉煤焦化有限公司年产100万吨焦化熄焦技改干熄焦项目竣工环境保护验收监测报告


内蒙古星光煤炭集团鄂托克旗 华誉煤焦化有限公司年产100万吨焦化熄焦技改干熄焦项目竣工环境保护验收监测报告


内蒙古星光煤炭集团鄂托克旗 华誉煤焦化有限公司年产100万吨焦化熄焦技改干熄焦项目竣工环境保护验收监测报告

内蒙古星光煤炭集团鄂托克旗 华誉煤焦化有限公司年产100万吨焦化熄焦技改干熄焦项目竣工环境保护验收监测报告



内蒙古星光煤炭集团鄂托克旗 华誉煤焦化有限公司年产100万吨焦化熄焦技改干熄焦项目竣工环境保护验收监测报告



内蒙古星光煤炭集团鄂托克旗 华誉煤焦化有限公司年产100万吨焦化熄焦技改干熄焦项目竣工环境保护验收监测报告

内蒙古星光煤炭集团鄂托克旗 华誉煤焦化有限公司年产100万吨焦化熄焦技改干熄焦项目竣工环境保护验收监测报告

内蒙古星光煤炭集团鄂托克旗 华誉煤焦化有限公司年产100万吨焦化熄焦技改干熄焦项目竣工环境保护验收监测报告



内蒙古星光煤炭集团鄂托克旗 华誉煤焦化有限公司年产100万吨焦化熄焦技改干熄焦项目竣工环境保护验收监测报告


内蒙古星光煤炭集团鄂托克旗 华誉煤焦化有限公司年产100万吨焦化熄焦技改干熄焦项目竣工环境保护验收监测报告


内蒙古星光煤炭集团鄂托克旗 华誉煤焦化有限公司年产100万吨焦化熄焦技改干熄焦项目竣工环境保护验收监测报告


内蒙古星光煤炭集团鄂托克旗 华誉煤焦化有限公司年产100万吨焦化熄焦技改干熄焦项目竣工环境保护验收监测报告


内蒙古星光煤炭集团鄂托克旗 华誉煤焦化有限公司年产100万吨焦化熄焦技改干熄焦项目竣工环境保护验收监测报告


内蒙古星光煤炭集团鄂托克旗 华誉煤焦化有限公司年产100万吨焦化熄焦技改干熄焦项目竣工环境保护验收监测报告



鄂尔多斯市城市矿产研究开发有限责任公司、内蒙古城矿环境检测有限公司

蒙ICP备2020003509号-1     |      网站地图      XML地图